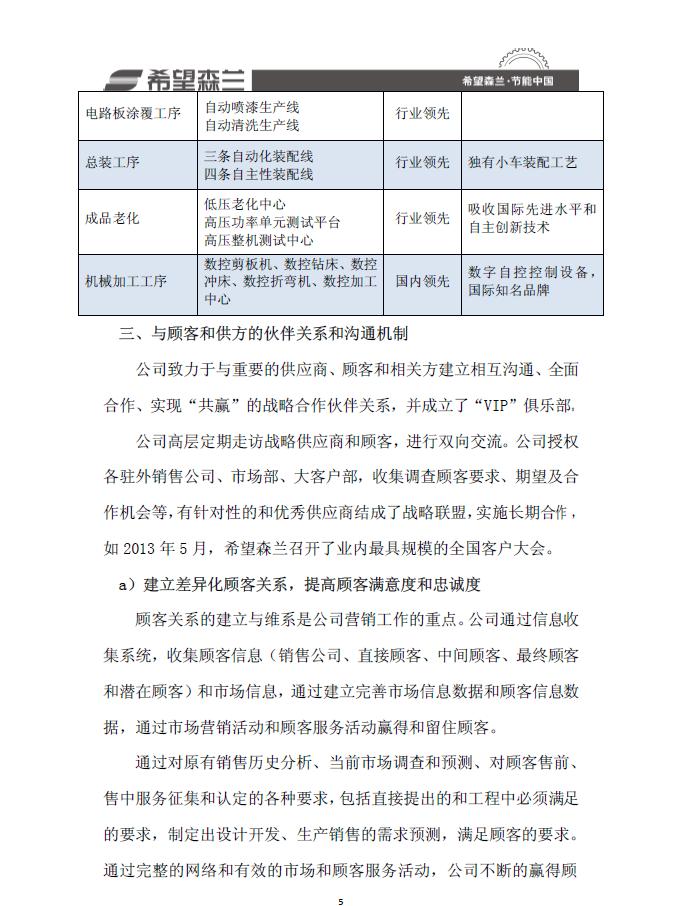
伟德体育(中国)官方网站-登录入口
中
EN
网站首页
走进伟德体育官方网站
企业介绍
荣誉资质
销售网络
发展历程
企业文化
新闻中心
公司新闻
员工风采
媒体聚焦
产品与服务
工业传动系统
岸电电源系统
建筑节能系统
物联网产品
新能源驱动系统
光伏逆变系统
智能装备
环境管理系统
资料下载
系统解决方案
电力
建材
造纸
市政
有色金属
石油石化
装备制造与智能制造
港口与机场
轨道交通
新能源
充电集群
钢铁行业
能力中心
希望集团研发中心
伟德体育官方网站电子研究所
国家/国际标准化工作处
投资者关系
投资者关系
加入伟德体育官方网站
联系我们
校园招聘
社会招聘
首页
走进伟德体育官方网站
企业介绍
荣誉资质
销售网络
发展历程
企业文化
新闻中心
公司新闻
员工风采
媒体聚焦
产品与服务
工业传动系统
岸电电源系统
建筑节能系统
物联网产品
新能源驱动系统
光伏逆变系统
智能装备
环境管理系统
资料下载
系统解决方案
电力
建材
造纸
市政
有色金属
石油石化
装备制造与智能制造
港口与机场
轨道交通
新能源
充电集群
钢铁行业
能力中心
希望集团研发中心
伟德体育官方网站电子研究所
国家/国际标准化工作处
投资者关系
投资者关系
加入伟德体育官方网站
联系我们
校园招聘
社会招聘
中
|
EN
新闻中心
知晓天下,迈向辉煌
新闻中心
公司新闻
员工风采
媒体聚焦
公司新闻
员工风采
媒体聚焦
希望伟德体育官方网站质量信用报告
上一条
厚积薄发 精彩入市 强大任性—希望伟德体育官方网站Hope800系列变频器
下一条
扎根变频行业 参与标准制定 伟德体育官方网站喜获多项殊荣